- 歡迎來到安徽自考網!為考生提供安徽自考信息服務,網站信息供學習交流使用,非政府官方網站,官方信息以安徽教育考試院www.ahzsks.cn為準。 免費領取課程
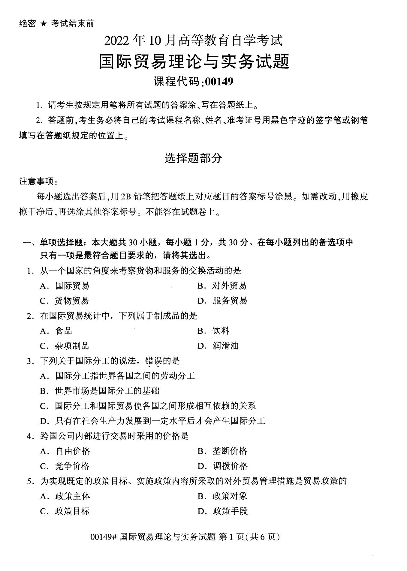
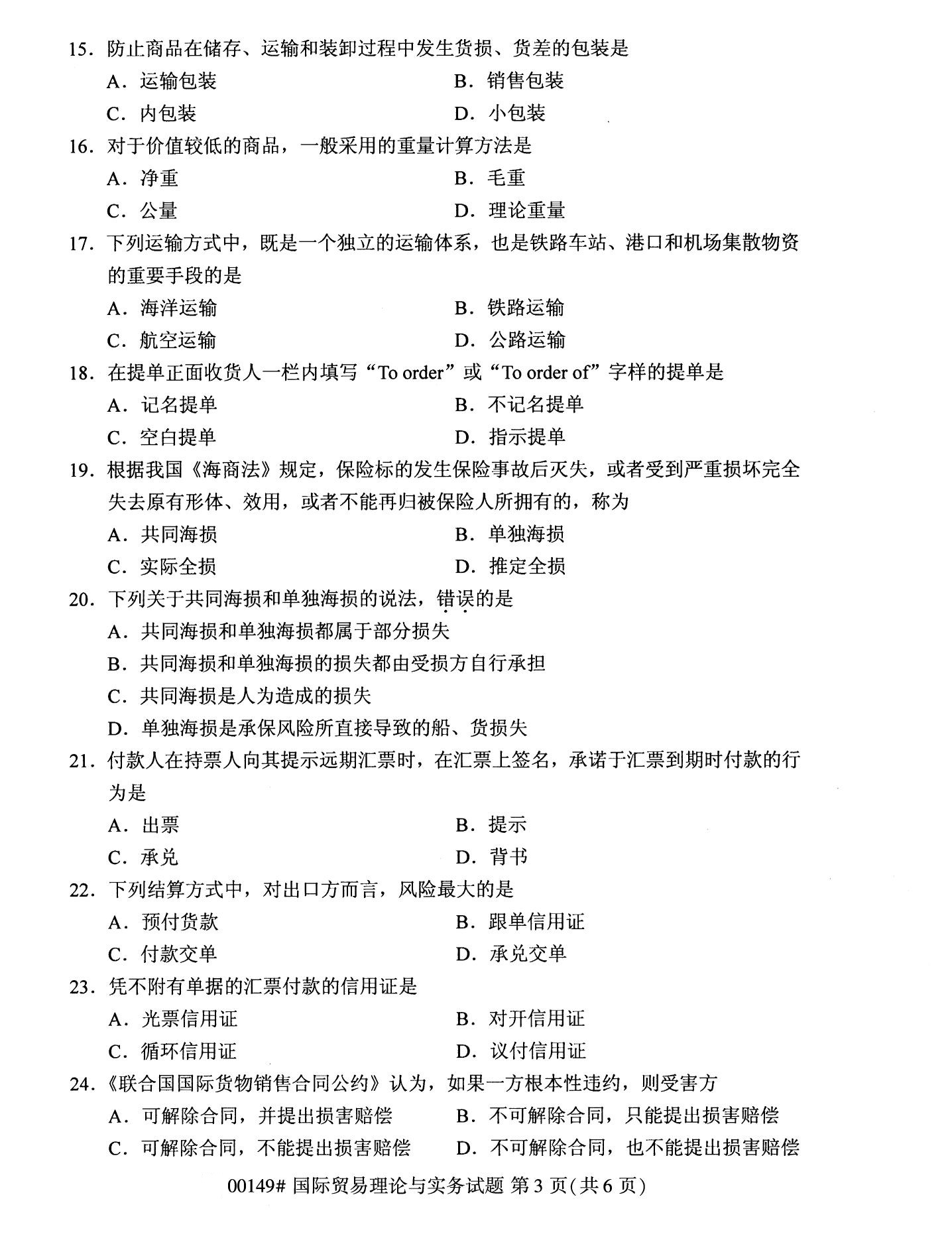
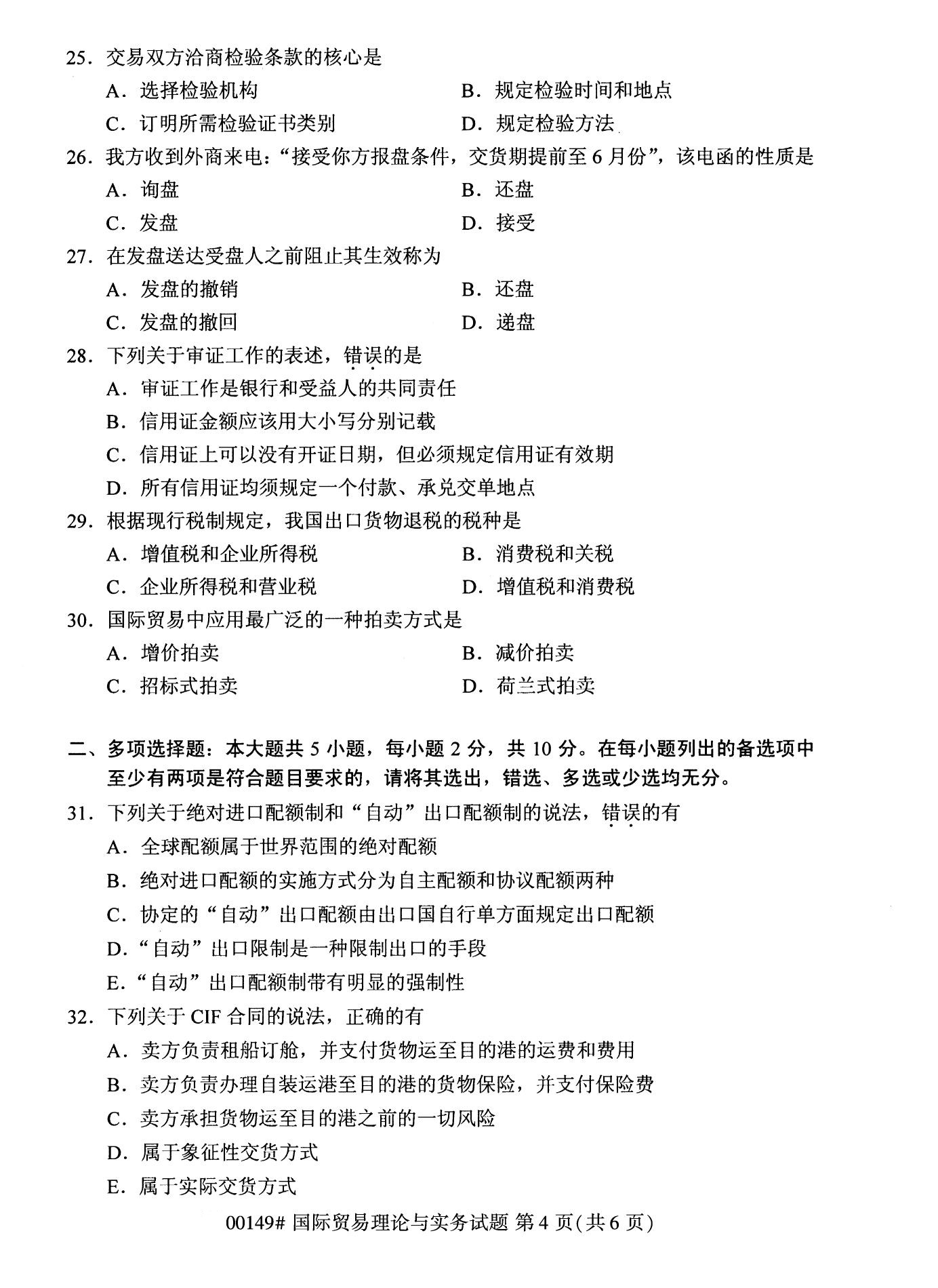
2022年10月高等教育自學考試國際貿易理論與實務00149試題






安徽自考助學報名預約
個人信息授權與保護聲明
關閉鑒于網絡的特性,本網站將無可避免地與您產生直接或間接的互動關系,故特此說明本網站對用戶個人信息所采取的收集、使用和保護政策,請您務必仔細閱讀:
信息收集范圍
我們根據合法、正當、必要的原則,僅收集為您提供服務所必要的信息。包括:
1、您在使用我們服務時主動提供的信息
(2)您通過電話咨詢方式提供的姓名、電話、住址、微信/QQ、備注等信息。
(3)您在使用網上咨詢服務所提供的姓名、電話、住址、微信/QQ、備注等信息。
(4)您參與我們線上活動時填寫的調查問卷中可能包含您的姓名、電話、地址等信息。
我們的部分服務可能需要您提供特定的個人敏感信息來實現特定功能。
若您選擇不提供該類信息,則可能無法正常使用服務中的特定功能,但不影響您使用服務中的其他功能。
若您主動提供您的個人敏感信息,即表示您同意我們按本政策所述目的和方式來處理您的個人敏感信息。
本次報名數據服務由本網站提供,本網站不承擔由于內容的不一致性所引起的一切爭議和法律責任,報名結果以最終輔導報名系統為準。
信息使用用途
我們嚴格遵守法律法規的規定及與用戶的約定,將收集的信息用于以下用途。若我們超出以下用途使用您的信息,我們將再次向您進行說明,并征得您的同意。
1、通過微信、電話形式建立溝通,向您提供學歷咨詢服務。
2、滿足您的個性化需求。例如,學歷途徑規劃、學歷評估等。
3、項目開發和服務優化。例如,通過您的咨詢問題及服務過程中您的建議等,優化我們的服務。
4、向您推薦您可能感興趣的學校、資訊等。
5、學校推薦。例如,我們會根據您的具體要求以您所具備的條件向您推薦合適的院校。
為了讓您有更好的體驗、改善我們的服務或經您同意的其他用途,在符合相關法律法規的前提下,我們可能將通過某些服務所收集的信息用于我們的其他服務。例如,將您在使用我們某項服務時的信息,用于另一項服務中向您展示個性化的內容或廣告、用于用戶研究分析與統計等服務。
信息保護
我們僅在本《隱私政策》所述目的所必需的期間和法律法規要求的時限內保留您的個人信息。
本網站將對您所提供的資料進行嚴格的管理及保護,本網站將使用相應的技術,防止您的個人資料丟失、被盜用或遭篡改。
當政府機關依照法定程序要求本網站披露個人資料時,本網站將根據執法單位之要求或為公共安全之目的提供個人資料。在此情況下之任何披露,本網站均得免責。
由于您將用戶密碼告知他人或與他人共享注冊帳戶,由此導致的任何個人資料泄露。任何由于計算機問題、黑客政擊、計算機病毒侵入或發作、因政府管制而造成的暫時性關閉等影響網絡正常經營之不可抗力而造成的個人資料泄露、丟失、被盜用或被篡改情況時本網站亦毋需承擔任何責任。
未成年人保護
本網站將建立和維持一合理的程序,以保護未成年人個人資料的保密性及安全性。本網站鄭重聲明:任何16歲以下的未成年人參加網上活動應事先得到家長或其法定監護人的可經查證的同意。若您是未成年人的監護人,當您對您所監護的未成年人的個人信息有相關疑問時,請通過與我們聯系。
適用范圍
我們的所有服務均適用本政策。但某些服務有其特定的隱私指引/聲明,該特定隱私指引/聲明更具體地說明我們在該服務中如何處理您的信息。如本政策與特定服務的隱私指引/聲明有不一致之處,請以該特定隱私指引/聲明為準。
您必須完全同意以上協議才能使用本網站的在線報名服務。
上一篇:2022年10月高等教育自學考試中國稅制00146試題
下一篇:2022年10月高等教育自學考試金融理論與實務00150試題
最近更新
- 2024年4月安徽自學考試寫作(一)試題... 05-16
- 2024年4月安徽自學考試比較教育試題... 05-16
- 2024年4月安徽自學考試課程與教學論... 05-16
- 2024年4月安徽自學考試發展與教育心... 05-16
- 2024年4月安徽自學考試中外教育簡史... 05-16
- 2024年4月安徽自學考試教育法學試題... 05-16
- 2024年4月安徽自學考試學前教育史試... 05-16
- 2024年4月安徽自學考試公安決策學試... 05-16
- 2024年4月安徽自學考試警察倫理學試... 05-16
掃碼小程序選擇報考專業
進入在線做題學習
查看了解自考專業
查詢最新政策公告
進入歷年真題學習

Copyright 2012-2026 安徽自考網 www.gdcq.com.cn All Rights Reserved.
聲明:本站為安徽自學考試民間交流網站,近期自學考試動態請各位考生以省教育考試院、各地區自考辦通知為準。
本站地址:安徽省合肥市包河區徽州大道與九華山路交叉口信旺九華國際26樓 咨詢電話:19305518756 合作洽談:19305518756 楊老師
版權所有: ICP證:皖ICP備19014010號-20 投訴中心?|? 法律顧問:肖云律師

